Elektronik Şematik Tasarımında İyi Uygulamalar ve KiCad Kullanımı
Platformumuzdaki en çok okunan ve popüler makaleleri görmek için Trendler bölümüne geçebilirsiniz.
Elektronik devre tasarımında şematik çizim, devrenin anlaşılması ve uygulanması için kritik bir adımdır. Bu süreçte kullanılan yazılım araçları ve tasarım prensipleri, devrenin okunabilirliği ve bakım kolaylığı üzerinde doğrudan etkilidir. KiCad 9 gibi açık kaynaklı şematik ve PCB tasarım yazılımları, karmaşık devrelerin profesyonel şekilde çizilmesine olanak tanır ve tasarımcılar arasında yaygınlaşmaktadır.
Şematik Tasarımda Dikkat Edilmesi Gerekenler
Ayrıca Bakınız
Bağlantıların Görsel Açıklığı
Şematik çizimlerinde, bileşenler arasındaki bağlantıların açık ve net bir şekilde gösterilmesi gerekir. Sadece sinyal isimleriyle bağlantıların belirtilmesi, devreyi inceleyenlerin bağlantıları takip etmesini zorlaştırır. Özellikle çok sayfalı şematiklerde, çizgilerin çizilmesi ve bağlantıların görsel olarak takip edilebilir olması önemlidir.
Deneyimli elektronik mühendisi görüşüne göre, şematikteki bağlantıların sadece isimlerle değil, çizgilerle de gösterilmesi, şematik kullanımını kolaylaştırır.
3-Yollu Bağlantılar ve 4-Yollu Bağlantıların Kaçınılması
Şematiklerde 4-yollu bağlantı noktaları (junction) kafa karışıklığına yol açabilir ve bazen çapraz geçen hatların birleşimi gibi yanlış anlaşılabilir. Bu nedenle 3-yollu bağlantılar tercih edilmelidir. 4-yollu bağlantıların olduğu durumlarda ise, özellikle toprak bağlantılarında, ayrı toprak sembolleri kullanmak daha net bir gösterim sağlar.
Bileşen Yerleşimi ve Semboller
Bileşenlerin şematik üzerindeki yerleşimi, özellikle güç devrelerinde, okunabilirliği etkiler. Örneğin, kondansatörler ve dirençler gibi bileşenlerin toprak bağlantılarının açıkça görülmesi için, bileşenlerin dikey yerleştirilmesi ve her birinin ayrı toprak sembolü ile gösterilmesi önerilir. Bu, izleme sırasında bağlantıların takip edilmesini kolaylaştırır.
Başlık Bloğunun Doldurulması
Şematik çizimlerinde başlık bloğunun doldurulması, tasarımın hangi proje veya versiyona ait olduğunu belirtmek açısından önemlidir. Bu uygulama, tasarımın takibini ve dokümantasyonunu kolaylaştırır.
Güç Devresi Tasarımında Öneriler
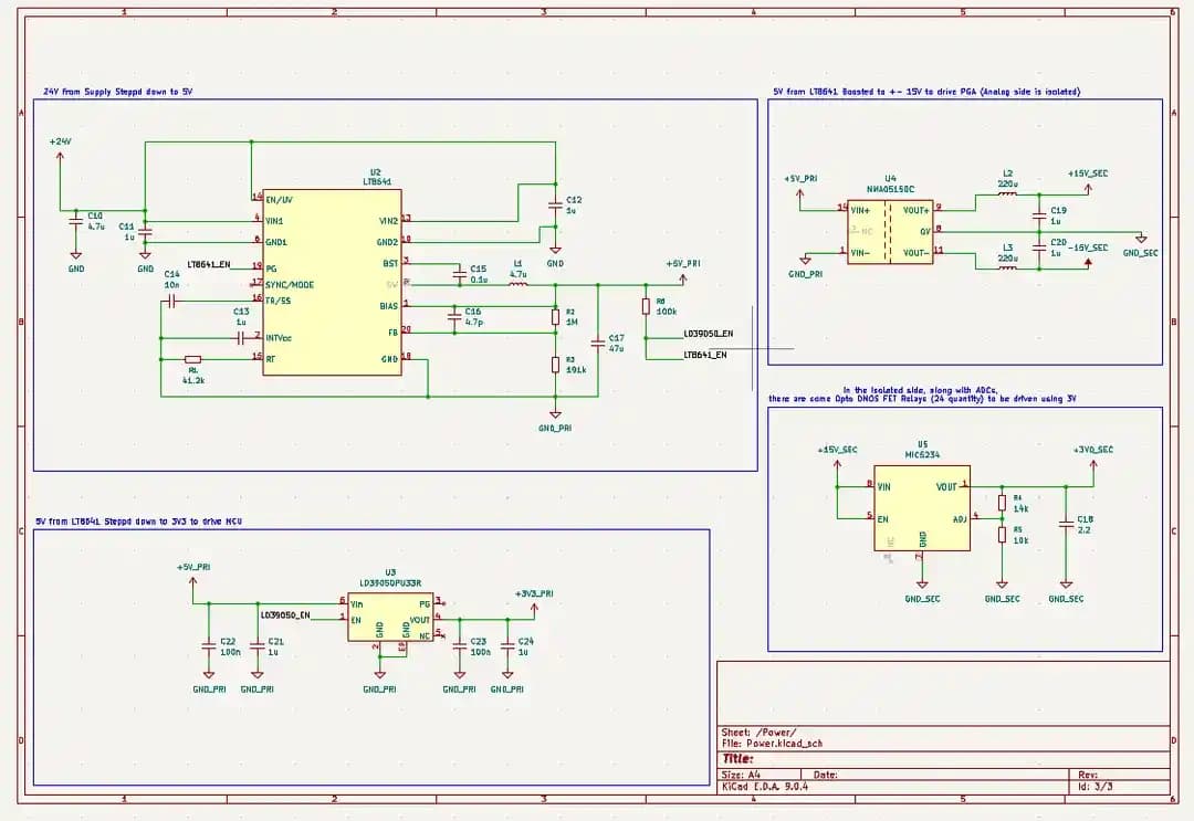
Paylaşılan şematikte LT8641 buck dönüştürücü ve MIC5234 LDO kullanılarak 5V'dan 3.3V'a güç yolu oluşturulmuştur. Güç devrelerinde aşağıdaki noktalar önem taşır:
Filtre Sönümlemesi: Endüktör (L2) ile kondansatör (C19) arasında rezonans oluşabilir. Bu durum, devre açılışında veya ani yük değişimlerinde gerilim ve akım dalgalanmalarına yol açar. Bu tür dalgalanmaların önlenmesi için filtre çıkışında sönümleme elemanları eklenmesi önerilir.
Ayarlanabilir Direnç Padleri: Çıkış voltajının hassas ayarı için dirençlerin paraleline boş direnç padleri eklenebilir. Bu sayede toleranslar daha kolay telafi edilir ve voltaj ayarı daha hassas yapılabilir.
KiCad Yazılımının Avantajları
KiCad, açık kaynaklı ve ücretsiz bir elektronik tasarım otomasyon (EDA) aracıdır. Kullanıcılar tarafından şematik ve PCB tasarımı için tercih edilmektedir. KiCad'in avantajları şunlardır:
Kullanıcı dostu arayüz ve akıcı iş akışı
Karmaşık devrelerin profesyonel çizimi
Geniş bileşen kütüphanesi ve özelleştirilebilir semboller
Topluluk desteği ve sürekli güncellenen sürümler
Kullanıcı deneyimlerine göre, KiCad ile yapılan projeler başarılı sonuçlar vermektedir. Profesyonel araçlarla karşılaştırıldığında bazı eksiklikleri olabilir, ancak işlevselliği ve erişilebilirliği ile tercih edilmektedir.
Sonuç
Elektronik şematik tasarımında, şematiklerin net, anlaşılır ve bakım kolaylığı sağlayacak şekilde çizilmesi gereklidir. Bağlantıların çizgilerle gösterilmesi, 3-yollu junction kullanımı, toprak sembollerinin doğru yerleştirilmesi ve bileşenlerin düzenli yerleşimi bu amaca hizmet eder. Güç devrelerinde rezonans ve voltaj ayarı gibi teknik detaylara dikkat etmek, devrenin performansını artırır. KiCad gibi araçlar, bu süreçte tasarımcıya esneklik ve profesyonellik sunar.









